Mapa Conceptual Del Ciclo Del Agua Con Todos Los Procesos
MAPA CONCEPTUAL CICLO HIDROLGICO Y SUS FACTORES CLIMTICOS. Ciclo del agua martes 15 de julio de 2008.
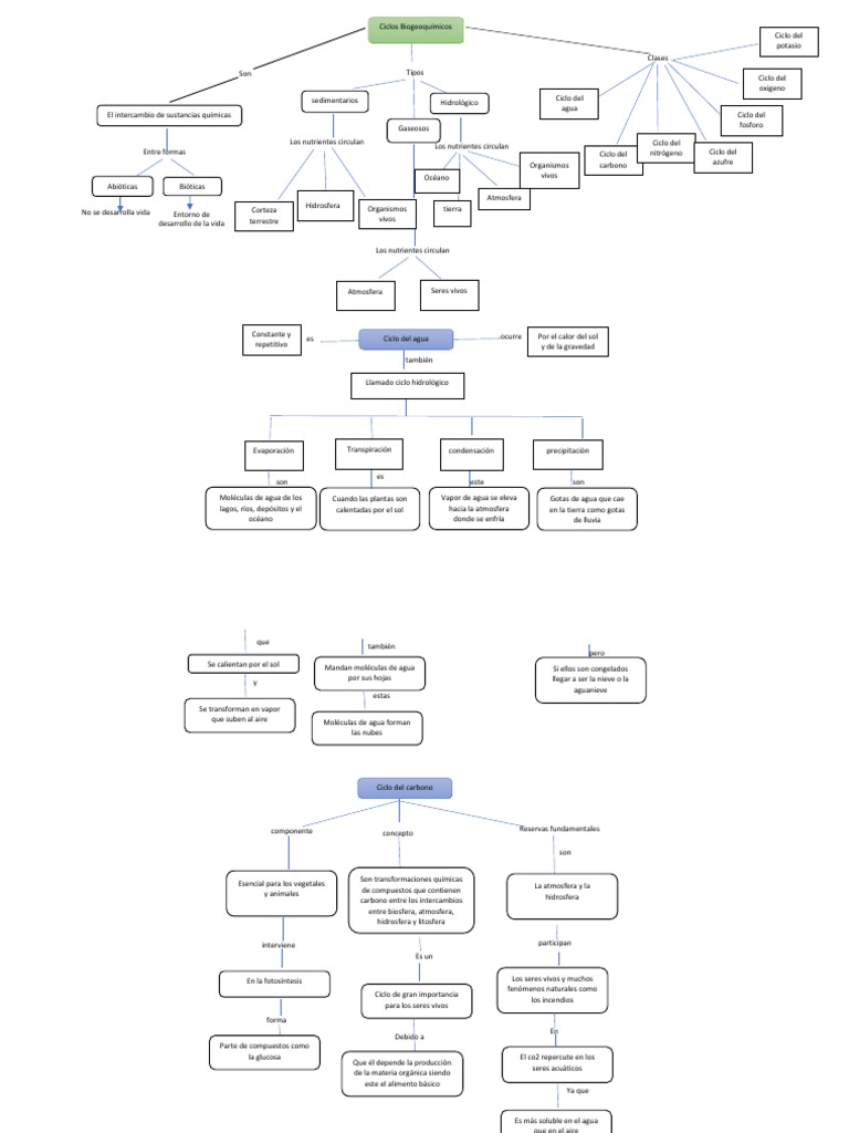
Mapa Conceptual Sobre Los Ciclos Biogeoquimicos Pdf El Ciclo Del Agua Sustancias Quimicas
Contenido de agua en la superficie de la tierra Agua subterránea Fuente.

Mapa conceptual del ciclo del agua con todos los procesos. Mapa conceptual el agua incolora como insÍpida lÍquido en rÍos disolvente permite mezclas estados que dependen de la temperatura el agua se usa para industrias incolora como inodora estados que son gaseoso el agua se usa para producir energÍa electrica gaseoso como la atmÓsfera propiedades posee el agua lÍquido en. Fariña Ver todo mi perfil. 71 17 71 encontró este documento útil 17 votos 10K vistas 5 páginas.
Pin En Quimica. Luego caen por su propio peso. Si en la atmósfera hace mucho frío el agua cae.
Mapa conceptual del ciclo del agua con todos los procesos. Mapa Conceptual Sobre Los Ciclos Biogeoquimicos. El principal objetivo del ciclo del agua es proveer este vital elemento que es el agua fresca y pura a todos los seres vivos.
Es el paso del agua que corre por la tierra después de la precipitación. Para que el agua retorne a la atmosfera puede seguir infinidad de rutas. Los arboles contribuyen con los procesos de evapotranspiracion.
Mapa conceptual del agua. Ciclo hidrologico mapa mental. Esta etapa del ciclo del agua consiste en la conversión del agua líquida a.
49 Mapa Conceptual Del Ciclo Del Agua Con Todos Los Procesos Gif. Archivo del blog 2008 8 julio 8 Qué es Agua. Este cmap tiene información relacionada con.
El agua es necesaria para la vida. Es el paso del agua que corre por la tierra después de la precipitación. Archivo del blog 2008 8 julio 8 Qué es Agua.
El otro 3 se mantiene como el agua dulce en los glaciares y capas de hielo las aguas subterráneas lagos suelos la atmósfera y dentro de la vida. Mapa conceptual del ciclo del agua con todos los procesos. Slida lquida y gaseosa se ha mantenido constante desde la aparicin de la Humanidad.
El agua pasa por diferentes procesos. Mapa conceptual del ciclo del agua con todos los procesos. El agua es una sustancia líquida incolora insípida e inodora es decir no tiene color sabor ni olor.
El agua de la Tierra - que constituye la hidrsfera - se distribuye en. La mayor parte de la precipitación se produce como lluvia aunque también incluye la nieve el granizo el goteo de la niebla los copos de nieve y el aguanieve. Qué es el Ciclo del Agua.
MAPA CONCEPTUAL Los Estads de Agua Publicado por Fariña en 2005. Mapa conceptual del ciclo del agua con todos los procesos. Mapa conceptual del ciclo del agua con todos los procesos.
Los torrentes son cursos de agua con canal fijo y. En el caso de que busques algo sencillo un esquema grafico como el de esta imagen puede ser una buena opción en la que se representan todos los procesos del ciclo del agua de manera sencilla logrando el objetivo de comunicar las ideas principales y secundarias para darte la guía de cuáles son los conceptos que son necesarios explicar. González Fernández 1995 El ciclo del agua incluye la evaporación transpiración condensación precipitación e infiltración de este líquido.
Asked By Admin 220821 Viewed By 27 Persons. Reconocer e identificar la distribución del agua sus propiedades características e importancia a través de las observaciones experiencias y explicaciones mediante mapas conceptuales. Luego caen por su propio peso.
El agua en estado líquido al calentarse se evapora y pasa a estado gaseoso o sea se transforma en vapor de agua. Los arboles contribuyen con los procesos de evapotranspiracion. El Agua Tiene como contenidos Relaci ón entre el grado de pureza y los usos del a gua evaporación y destilación de mezclas líquidas agua destilada.
Aproximadamente el 97 de toda el agua en la Tierra está en los océanos. Ciclo Del Carbono. En el ciclo del agua ocurre cuando la radiación solar calienta los cuerpos de agua exteriores y evapora la superficie de los mismos creando vapor de agua o agua en estado gaseoso.
Las gotas se juntan y forman una nube. Se pudiera admitir que la cantidad total de agua que existe en la Tierra en sus tres fases. Mapa conceptual del ciclo del agua con todos los procesos.
Las flechas indican el intercambio anual de agua entre los. Allí formará las nubes que con el. -Conocer el ciclo del agua-Estudiar los diferentes estados del agua3.
Escasez y Deterioro de la calidad de las fuentes lo cual es un círculo vicioso pues todo lo que se descargue al entorno inexorablemente irá al subsuelo a los ríos o al. Está compuesta por dos partes de hidrógeno y una parte de oxígeno H2O. El ciclo hidrológico comienza con la evaporación del agua desde la superficie del océano.
Enviar comentarios Atom Datos personales. El carbono es un elemento que se encuentra presente en todos y cada uno de los seres vivos por lo que forma parte de los carbohidratos las proteínas y las grasas. Mapa conceptual del ciclo del agua con todos los procesos.
DEFINICIN DE LOS FACTORES CLIMTICOS. A medida que se eleva el aire humedecido se enfría y el vapor se transforma en agua. Contenido exclusivo para miembros de.
Ciclo Del Agua H2O. Es el principal componente del cuerpo humano. Hacer clic para expandir la información del documento.
Facilita el riego sanguíneo la reproducción celular y el movimiento 2. En el caso de que busques algo sencillo un esquema grafico como el de esta imagen puede ser una buena opción en la que se representan todos los procesos del ciclo del agua de manera sencilla logrando el objetivo de comunicar las ideas principales y secundarias para darte la guía de. Interpretaci ón de los procesos naturales y artificiales de purificación recuperación y contaminación del agua Explicación de los cambios químicos ocurridos en.
En contacto con la atmósfera el vapor de agua se transformará de nuevo a líquido de modo que sea visible en el aire. MAPA CONCEPTUAL Los Estads de Agua Publicado por Fariña en 2005. El agua es necesaria para la vida de los seres humanos los animales las plantas y el resto de los seres vivos.
PrecipitaciónEs el vapor de agua condensado que cae a la superficie de la Tierra. El agua de la Tierra se mueve a través del medio ambiente en lo que se llama El Ciclo del Agua Este ciclo es muy importante para la vida en la Tierra. Valorar la importancia del agua para los seres vivos haciendo uso racional de ésta.
El ciclo Hidrológico La evaporación es el proceso por el cual las moléculas en estado liquido agua se hacen gaseosas espontáneamente.

Pin En Mapas Conceptuales En Quimica

Ciclo Del Agua Mindmeister Mapa Mental
Mapa Conceptual Del Ciclo Del Agua Con Todos Los Procesos Donos

Mapa Conceptual Ciclos Biogeoquimicos By Mariodiaz1010 Issuu

Pin En Mapas Conceptuales En Quimica
Mapa Conceptual Caracterizacion De Procesos Pdf Pdf Business Science

Mapa Conceptual Propuesto Para Investigar El Uso Gestion Y Download Scientific Diagram
Mapa Conceptual De Los Ciclos Biogeoquimicos

Mapa Conceptual Sobre Ciclo Del Fosforo

Mapa Conceptual Del Agua Descargar Gratis
Ciclo Del Agua O Ciclo Hidrologico Mapa Mental
Ciclo Del Agua O Ciclo Hidrologico Mapa Mental
Mapa Conceptual Sobre La Contaminacion Del Agua Geno

Cuadros Sinopticos Sobre El Ciclo Del Agua O Ciclo Hidrologico Cuadro Comparativo
Mapa Conceptual Del Agua Guia Paso A Paso

Mapa Conceptual Propuesto Para Investigar El Uso Gestion Y Download Scientific Diagram








Post a Comment for "Mapa Conceptual Del Ciclo Del Agua Con Todos Los Procesos"